2022/10/06
项目合作协议(传媒公司)免费下载
甲、乙双方本着诚实守信、互惠、互利的原则,通过友好协商,形成战略合作伙伴关系。在甲乙双方以后共同的发展中,共同利用双方资源,互相支持,共同发展,实现双赢的共同目标。
2022/10/05
依据《劳动法》、《劳动合同法》以及有关法律、法规、规章的规定,甲乙双方遵循合法、公平、平等自愿、协商一致、诚实信用的原则,签订本合同。
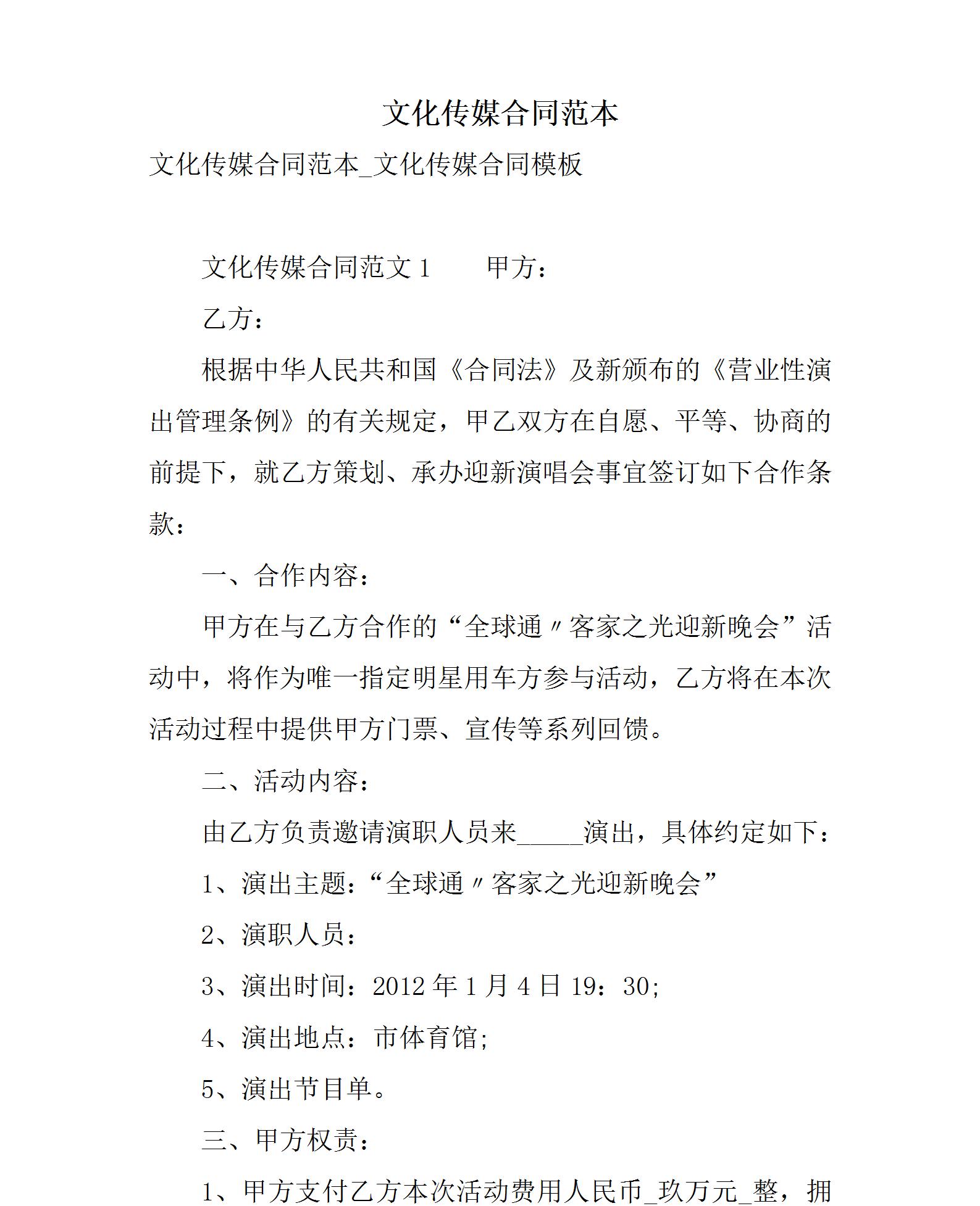
文化传媒合同范本 文化传媒合同范本_文化传媒合同模板
甲方经讨论决定,同意聘请乙方担任甲方公司的 职务,乙方同意受甲方委托,负责组织公司日常市场销售、经营管理等统筹工作。
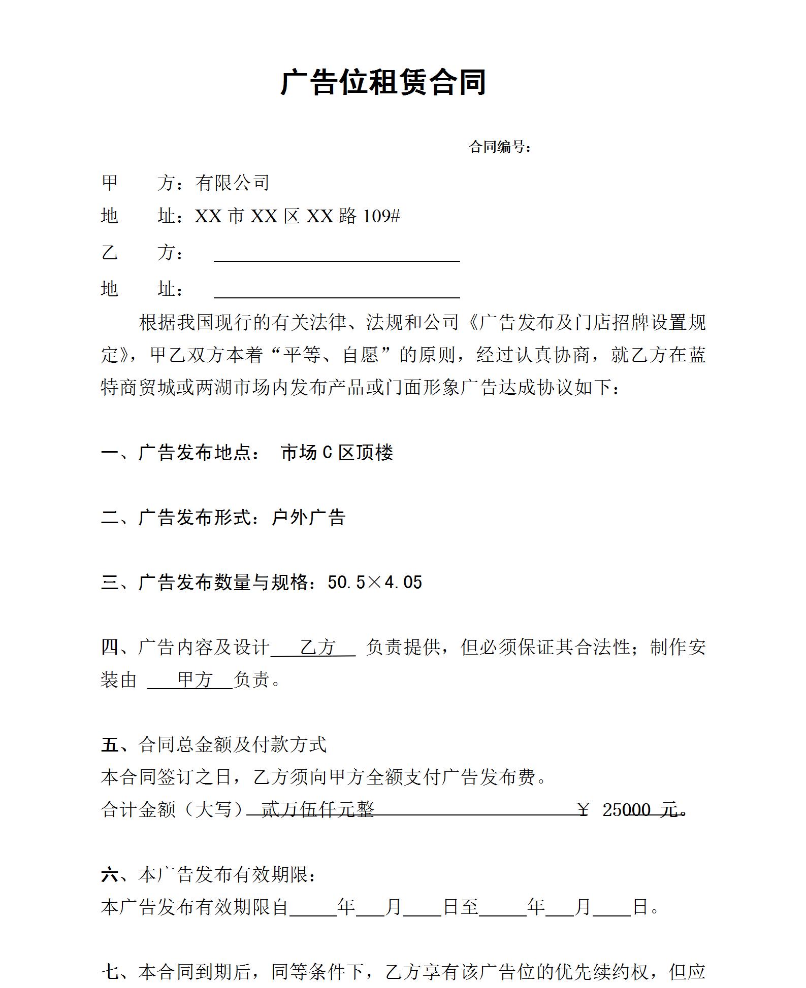
根据我国现行的有关法律、法规和公司《广告发布及门店招牌设置规定》,甲乙双方本着“平等、自愿”的原则,经过认真协商
甲方应提供含上述节目内容的光盘加工所需的齐全、完整、有效文件资料,节目源及盘面印刷菲林及其电脑打印的印刷样稿提供给乙方加工光盘。